| 일 | 월 | 화 | 수 | 목 | 금 | 토 |
|---|---|---|---|---|---|---|
| 1 | 2 | 3 | ||||
| 4 | 5 | 6 | 7 | 8 | 9 | 10 |
| 11 | 12 | 13 | 14 | 15 | 16 | 17 |
| 18 | 19 | 20 | 21 | 22 | 23 | 24 |
| 25 | 26 | 27 | 28 | 29 | 30 | 31 |
- architecture
- 풀이
- NAPT
- 취약점
- edge trigger
- wnourefresh
- DOCKER-USER
- BOF
- C언어
- epoll_wait
- vtable
- epoll
- REDIS
- .nret core 배포
- ncurses
- Docker
- cbpf
- rfc5508
- level trigger
- packet filter
- 어셈블리어
- packet flow
- mvwin
- doupdate
- LOB
- iptables
- ioctl
- Compiler
- wrefresh
- .net core 7
- Today
- Total
Tuuna Computer Science
Nginx Event Loop Architecture 본문
Nginx Event Loop Architecture
개론
nginx 이전의 웹서버들은 클라이언트의 접속에 대해 procss or thread를 생성하여 대처했다. 하지만 nginx는 epoll event driven을 통해서 한 스레드 내에서 여러 클라이언트의 접속을 처리하는 구조를 지닌다.
nginx의 내부구조는 공식자료로서 설명이 훌륭하지만 아래의 궁금증을 해결해주진 않는다.
**nginx은 어떤식으로 이벤트루프를 구성했을까**
이러한 궁금증을 해결하기 위해서는 nginx source code를 직접적으로 봐야만 해결할 수 있기에 분석을 시도했다.
아래 nginx 공식 개발 문서이다. nginx에서 사용된 함수, 구조에 대해서 자세히 설명이 되어있음.
추가) http://nginx.org/en/docs/dev/development_guide.html#event_loop
컴파일
nginx 분석을 진행하기 위해서는 nginx를 설치하는 것이 중요하다 하지만 apt로 nginx를 설치한다면 디버깅(gdb)가 매우 힘들지기 떄문에 컴파일전 사전 구성옵션에 —with-debug 옵션이 필요하다.
그렇기에 nginx source code를 직접적으로 컴파일할 필요성이 있다.
아래는 nginx 1.24.0을 기준으로 컴파일을 진행하였다.
# Download nginx 1.24.0 source code
wget http://nginx.org/download/nginx-1.24.0.tar.gz
# Install Pcre2
wget github.com/PCRE2Project/pcre2/releases/download/pcre2-10.42/pcre2-10.42.tar.gz
tar -zxf pcre2-10.42.tar.gz
cd pcre2-10.42
./configure
make
sudo make install
# Install zlib
wget http://zlib.net/zlib-1.2.13.tar.gz
tar -zxf zlib-1.2.13.tar.gz
cd zlib-1.2.13
./configure
make
sudo make install
# Install openssl
wget http://www.openssl.org/source/openssl-1.1.1t.tar.gz
tar -zxf openssl-1.1.1t.tar.gz
cd openssl-1.1.1t
./Configure darwin64-x86_64-cc --prefix=/usr
make
sudo make install
# Configuration nginx without any module
./configure \
--sbin-path=/usr/local/nginx/nginx \
--conf-path=/usr/local/nginx/nginx.conf \
--pid-path=/usr/local/nginx/nginx.pid \
--with-http_ssl_module \
--with-stream \
--with-pcre=../pcre2-10.42 \
--with-zlib=../zlib-1.2.13 \
--without-http_empty_gif_module \
--with-debug
# Build and Install nginx
sudo make
sudo make install
cd /usr/local/nginx/
nginx -v
디버깅 포인트
대규모의 소스코드를 분석하기 앞서 gdb의 callstack 덤프를 통해서 함수의 호출과정을 살펴볼것이다. 그러기 위해서는 적절한 함수에 breakpoint를 걸어야하는데 감각적인 곳에 거는것이 중요하기에 추론해야 한다.
socket 서버가 socket을 만들고 열기위해서는 socket함수, bind함수, listen함수를 필수적으로 사용한다. 그렇기에 3개의 함수에 우선적으로 breakpoint를 걸어 함수 호출과정을 살펴볼 예정이다.
- 소켓서버는 서버를 오픈하기 위해서는
socket,bind,listen함수를 호출할것이다. epoll을 사용한다면epoll_create,epoll_ctl,epoll_wait함수를 호출할것이다.
socket(), bind(), listen()
➜ ~ sudo gdb /usr/local/nginx/nginx
pwndbg> b* socket
Breakpoint 1 at 0x237e0
pwndbg> b* bind
Breakpoint 2 at 0x236b0
pwndbg> b* listen
Breakpoint 3 at 0x24270
pwndbg> r
pwndbg> c
...
pwndbg> bt
#0 socket () at ../sysdeps/unix/syscall-template.S:120
#1 0x000055555558a893 in ngx_open_listening_sockets (cycle=cycle@entry=0x5555556fba30) at src/core/ngx_connection.c:490
#2 0x000055555558d509 in ngx_init_cycle (old_cycle=old_cycle@entry=0x7fffffffe2a0) at src/core/ngx_cycle.c:618
#3 0x000055555557a1f8 in main (argc=argc@entry=1, argv=argv@entry=0x7fffffffe678) at src/core/nginx.c:293
#4 0x00007ffff7894d90 in __libc_start_call_main (main=main@entry=0x55555557995f <main>, argc=argc@entry=1, argv=argv@entry=0x7fffffffe678) at ../sysdeps/nptl/libc_start_call_main.h:58
#5 0x00007ffff7894e40 in __libc_start_main_impl (main=0x55555557995f <main>, argc=1, argv=0x7fffffffe678, init=<optimized out>, fini=<optimized out>, rtld_fini=<optimized out>, stack_end=0x7fffffffe668) at ../csu/libc-start.c:392
#6 0x0000555555578b95 in _start ()
맨 처음 걸리는 bp에 걸리는 socket함수는 콜스택을 보면 알겠지만 nscd관련 즉, 네임서비스 관련작업이므로 패스할것이다. 가감히 continue를 입력하여 패스하면 느낌있는 이름을 가진 함수 ngx_open_listening_sockets가 호출되고 이 함수를 통해 socket이 만들어지고 bind, listen이 진행된다.
// nginx.c
int ngx_cdecl
main(int argc, char *const *argv)
{
...
cycle = ngx_init_cycle(&init_cycle);
if (cycle == NULL) {
if (ngx_test_config) {
ngx_log_stderr(0, "configuration file %s test failed",
init_cycle.conf_file.data);
}
return 1;
}
...
}
main함수에서는 cycle 초기화를 진행하기 위해 ngx_init_cycle함수를 호출한다.
이 때 만들어지는 cycle은 nginx runtime context를 저장한다.
struct ngx_cycle_s {
void ****conf_ctx;
ngx_pool_t *pool;
ngx_log_t *log;
ngx_log_t new_log;
ngx_uint_t log_use_stderr; /* unsigned log_use_stderr:1; */
ngx_connection_t **files;
ngx_connection_t *free_connections;
ngx_uint_t free_connection_n;
ngx_module_t **modules;
ngx_uint_t modules_n;
ngx_uint_t modules_used; /* unsigned modules_used:1; */
ngx_queue_t reusable_connections_queue;
ngx_uint_t reusable_connections_n;
time_t connections_reuse_time;
ngx_array_t listening;
ngx_array_t paths;
ngx_array_t config_dump;
ngx_rbtree_t config_dump_rbtree;
ngx_rbtree_node_t config_dump_sentinel;
ngx_list_t open_files;
ngx_list_t shared_memory;
ngx_uint_t connection_n;
ngx_uint_t files_n;
ngx_connection_t *connections;
ngx_event_t *read_events;
ngx_event_t *write_events;
ngx_cycle_t *old_cycle;
ngx_str_t conf_file;
ngx_str_t conf_param;
ngx_str_t conf_prefix;
ngx_str_t prefix;
ngx_str_t error_log;
ngx_str_t lock_file;
ngx_str_t hostname;
};
// ngx_cycle.c
ngx_cycle_t *
ngx_init_cycle(ngx_cycle_t *old_cycle)
{
...
if (ngx_open_listening_sockets(cycle) != NGX_OK) {
goto failed;
}
...
return cycle;
}
ngx_init_cycle함수는 내부적으로 ngx_open_listening_sockets함수를 호출하여 설정을 진행한다.
// ngx_connection.c
ngx_int_t
ngx_open_listening_sockets(ngx_cycle_t *cycle)
{
...
for (tries = 5; tries; tries--) {
ls = cycle->listening.elts;
...
s = ngx_socket(ls[i].sockaddr->sa_family, ls[i].type, 0);
}
...
if (setsockopt(s, SOL_SOCKET, SO_REUSEADDR, const void *) &reuseaddr, sizeof(int)) == -1)
{
...
}
...
if (ngx_nonblocking(s) == -1)
{
...
}
...
if (bind(s, ls[i].sockaddr, ls[i].socklen) == -1)
{
...
}
...
if (listen(s, ls[i].backlog) == -1)
{
...
}
...
ls[i].listen = 1;
ls[i].fd = s
...
}
해당 함수의 내용은 방대하지만 핵심적인 부분만 추려냈다.
맨 처음 for loop문을 통해서 최대 5번까지의 설정 시도를 진행한다. 5번이 초과되면 프로그램은 종료된다. 종료예시는 아래와 같다.
➜ ~ sudo /usr/local/nginx/nginx
Nginx Start!
➜ ~ sudo /usr/local/nginx/nginx
Nginx Start!
nginx: [emerg] bind() to 0.0.0.0:80 failed (98: Address already in use)
nginx: [emerg] bind() to 0.0.0.0:80 failed (98: Address already in use)
nginx: [emerg] bind() to 0.0.0.0:80 failed (98: Address already in use)
nginx: [emerg] bind() to 0.0.0.0:80 failed (98: Address already in use)
nginx: [emerg] bind() to 0.0.0.0:80 failed (98: Address already in use)
nginx: [emerg] still could not bind()
ngx_socket 매크로 함수는 #define ngx_socket socket으로 정의되어 있으며 내부적으로 socket함수를 호출하여 socket fd를 반환받는다.
그리고 해당 socket에 대해 reuse 옵션을 부여하여 (주소-포트)쌍으로 추후 사용이 가능하도록 설정을 진행한다.
그리고 해당 socket에 대해 non-blocking 옵션을 부여하는데 해당 함수는 매크로 함수로 내부적으로 fcntl함수를 호출한다.
#define ngx_nonblocking(s) fcntl(s, F_SETFL, fcntl(s, F_GETFL) | O_NONBLOCK)
그리고 보이는것처럼 bind, listen을 차례대로 진행하고 ls[i]에 socket fd를 대입한다.
맨처음 ls = cycle→listening→elts에 대해서 elts는 ngx_listening_s 타입으로 아래와 같이 정의되어 있다.
struct ngx_listening_s {
ngx_socket_t fd;
struct sockaddr *sockaddr;
socklen_t socklen; /* size of sockaddr */
size_t addr_text_max_len;
ngx_str_t addr_text;
int type;
int backlog;
int rcvbuf;
int sndbuf;
#if (NGX_HAVE_KEEPALIVE_TUNABLE)
int keepidle;
int keepintvl;
int keepcnt;
#endif
/* handler of accepted connection */
ngx_connection_handler_pt handler;
void *servers; /* array of ngx_http_in_addr_t, for example */
ngx_log_t log;
ngx_log_t *logp;
size_t pool_size;
/* should be here because of the AcceptEx() preread */
size_t post_accept_buffer_size;
ngx_listening_t *previous;
ngx_connection_t *connection;
ngx_rbtree_t rbtree;
ngx_rbtree_node_t sentinel;
ngx_uint_t worker;
unsigned open:1;
unsigned remain:1;
unsigned ignore:1;
unsigned bound:1; /* already bound */
unsigned inherited:1; /* inherited from previous process */
unsigned nonblocking_accept:1;
unsigned listen:1;
unsigned nonblocking:1;
unsigned shared:1; /* shared between threads or processes */
unsigned addr_ntop:1;
unsigned wildcard:1;
#if (NGX_HAVE_INET6)
unsigned ipv6only:1;
#endif
unsigned reuseport:1;
unsigned add_reuseport:1;
unsigned keepalive:2;
unsigned deferred_accept:1;
unsigned delete_deferred:1;
unsigned add_deferred:1;
#if (NGX_HAVE_DEFERRED_ACCEPT && defined SO_ACCEPTFILTER)
char *accept_filter;
#endif
#if (NGX_HAVE_SETFIB)
int setfib;
#endif
#if (NGX_HAVE_TCP_FASTOPEN)
int fastopen;
#endif
};
해당 과정을 이미지로 보면 아래와 같다.
fork()
epoll API를 사용하기 위해서는 epoll_create로 epoll fd를 생성해야 한다. 그렇다면 epoll_create 함수에 breakpoint를 걸고 실행시켜 callstack을 확인해보자.
pwndbg> b* epoll_create
pwndbg> r
pwndbg> c
pwndbg> bt
#0 epoll_create () at ../sysdeps/unix/syscall-template.S:120
#1 0x00005555555a794d in ngx_epoll_init (cycle=0x5555556fba30, timer=<optimized out>) at src/event/modules/ngx_epoll_module.c:330
#2 0x000055555559be25 in ngx_event_process_init (cycle=0x5555556fba30) at src/event/ngx_event.c:672
#3 0x00005555555a59df in ngx_worker_process_init (cycle=cycle@entry=0x5555556fba30, worker=<optimized out>) at src/os/unix/ngx_process_cycle.c:893
#4 0x00005555555a5b30 in ngx_worker_process_cycle (cycle=0x5555556fba30, data=<optimized out>) at src/os/unix/ngx_process_cycle.c:706
#5 0x00005555555a4093 in ngx_spawn_process (cycle=cycle@entry=0x5555556fba30, proc=proc@entry=0x5555555a5b0a <ngx_worker_process_cycle>, data=data@entry=0x0, name=name@entry=0x55555565c3aa "worker process", respawn=respawn@entry=-3) at src/os/unix/ngx_process.c:199
#6 0x00005555555a536f in ngx_start_worker_processes (cycle=cycle@entry=0x5555556fba30, n=1, type=type@entry=-3) at src/os/unix/ngx_process_cycle.c:344
#7 0x00005555555a655e in ngx_master_process_cycle (cycle=cycle@entry=0x5555556fba30) at src/os/unix/ngx_process_cycle.c:130
#8 0x000055555557a509 in main (argc=argc@entry=1, argv=argv@entry=0x7fffffffe678) at src/core/nginx.c:384
맨 처음 실행시 걸리는 epoll_create는 소스코드 디버깅결과 “직감적”으로 module관련 세팅인거 같아서 PASS한다.(확실하지 않음)
다음 continue를 실행하여 걸리는 callstack을 확인해보면 함수이름에 worker_process라는 것을 확인할 수 있다.
즉, nginx는 master process와 여러개의 worker process로 구성된다. 미리 말하자면 master process에는 설정파일을 읽어들이고 세팅을 진행하며 worker process에서 events driven을 진행한다.
아래는 process list를 뽑아본 결과이다.
➜ test ps -ef | grep nginx
root 23316 8 0 19:22 ? 00:00:00 nginx: master process /usr/local/nginx/nginx
nobody 24025 23316 0 19:26 ? 00:00:00 nginx: worker process
위의 결과대로 process를 생성하는 것을 알 수 있다. 그렇다면 내부적으로 fork() 함수를 사용한다는 것인데 바로 breakpoint를 설정하고 run해보자.
주의) gdb를 다시 실행하는 경우에는 이미 socket이 bind, listen을 진행했기 때문에 nginx process를 죽여야 정상적으로 디버깅이 가능합니다.
pwndbg> b* fork
pwndbg> r
pwndbg> c
pwndbg> bt
#0 __libc_fork () at ./posix/fork.c:41
#1 0x00005555555a3b6c in ngx_spawn_process (cycle=cycle@entry=0x5555556fba30, proc=proc@entry=0x5555555a5b0a <ngx_worker_process_cycle>, data=data@entry=0x0, name=name@entry=0x55555565c3aa "worker process", respawn=respawn@entry=-3) at src/os/unix/ngx_process.c:186
#2 0x00005555555a536f in ngx_start_worker_processes (cycle=cycle@entry=0x5555556fba30, n=1, type=type@entry=-3) at src/os/unix/ngx_process_cycle.c:344
#3 0x00005555555a655e in ngx_master_process_cycle (cycle=cycle@entry=0x5555556fba30) at src/os/unix/ngx_process_cycle.c:130
#4 0x000055555557a509 in main (argc=argc@entry=1, argv=argv@entry=0x7fffffffe678) at src/core/nginx.c:384
맨 처음 걸리는 bp는 소스코드 분석결과 ngx_daemon관련이여서 패스(직감적)한다.
두 번째 걸리는 bp에 대해서 callstack을 확인해보면 ngx_master_process_cycle이라는 함수를 호출한다.
// nginx.c
int ngx_cdecl
main(int argc, char *const *argv)
{
...
if (ngx_process == NGX_PROCESS_SINGLE) {
ngx_single_process_cycle(cycle);
} else {
ngx_master_process_cycle(cycle);
}
...
}
NGX_PROCESS_SINGLE은 공식문서에 따르면 아래와 같다.
• NGX_PROCESS_SINGLE — The single process, which exists only in master_process off mode, and is the only process running in that mode. It creates cycles (like the master process does) and handles client connections (like the worker process does). Its cycle function is ngx_single_process_cycle().
일반적인 상황에서는 ngx_master_process_cycle함수를 호출한다.
확실하진 않지만 코드를 보면 멀티 프로세스모드일 때와 동일하게 epoll_create하고 client 처리를 진행하는 것을 보면 worker process를 생성하지 않는 모드일 때 동작하는것 같다.
ngx_master_process_cycle함수의 내부를 살펴보면 아래와 같다.
// nginx_process_cycle.c
void
ngx_master_process_cycle(ngx_cycle_t *cycle)
{
...
ngx_start_worker_processes(cycle, ccf->worker_processes,
NGX_PROCESS_RESPAWN);
...
sigsuspend(&set);
...
}
핵심적인것만 추렸을 때 위와 같다. 결론부터 말하자면 ngx_start_worker_processes 함수는 내부적으로 fork 함수를 호출하여 worker process를 생성하여 worker process들이 각 각의 event driven을 실행한다.
그리고 부모 프로세스는 즉, master process 대부분의 남은 시간을 sigsuspend함수를 통해 시그널을 대기한다.
ngx_start_worker_processes함수는 내부적으로 아래와 같다.
// ngx_process_cycle.c
static void
ngx_start_worker_processes(ngx_cycle_t *cycle, ngx_int_t n, ngx_int_t type)
{
ngx_int_t i;
ngx_log_error(NGX_LOG_NOTICE, cycle->log, 0, "start worker processes");
for (i = 0; i < n; i++) {
ngx_spawn_process(cycle, ngx_worker_process_cycle,
(void *) (intptr_t) i, "worker process", type);
ngx_pass_open_channel(cycle);
}
}
nginx.conf 설정파일을 확인하면 worker process를 몇개 만들 지 설정할 수 있는데 이 설정값을 참고하여 ngx_spawn_process함수를 호출하여 worker process를 생성한다.
// nginx_process_cycle.c
ngx_pid_t
ngx_spawn_process(ngx_cycle_t *cycle, ngx_spawn_proc_pt proc, void *data,
char *name, ngx_int_t respawn)
{
...
pid = fork();
switch (pid) {
case -1:
ngx_log_error(NGX_LOG_ALERT, cycle->log, ngx_errno,
"fork() failed while spawning \"%s\"", name);
ngx_close_channel(ngx_processes[s].channel, cycle->log);
return NGX_INVALID_PID;
case 0:
ngx_parent = ngx_pid;
ngx_pid = ngx_getpid();
proc(cycle, data);
break;
default:
break;
...
}
부모프로세스는 break문을 통해 이전에 언급한 sigsuspend함수를 호출하여 시그널을 대기한다.
자식프로세스의 경우 proc라는 함수포인터를 호출하는데 해당 proc함수 포인터는 ngx_spawn_process함수를 호출할 때 인자로 주어진 ngx_worker_process_cycle 함수이다.
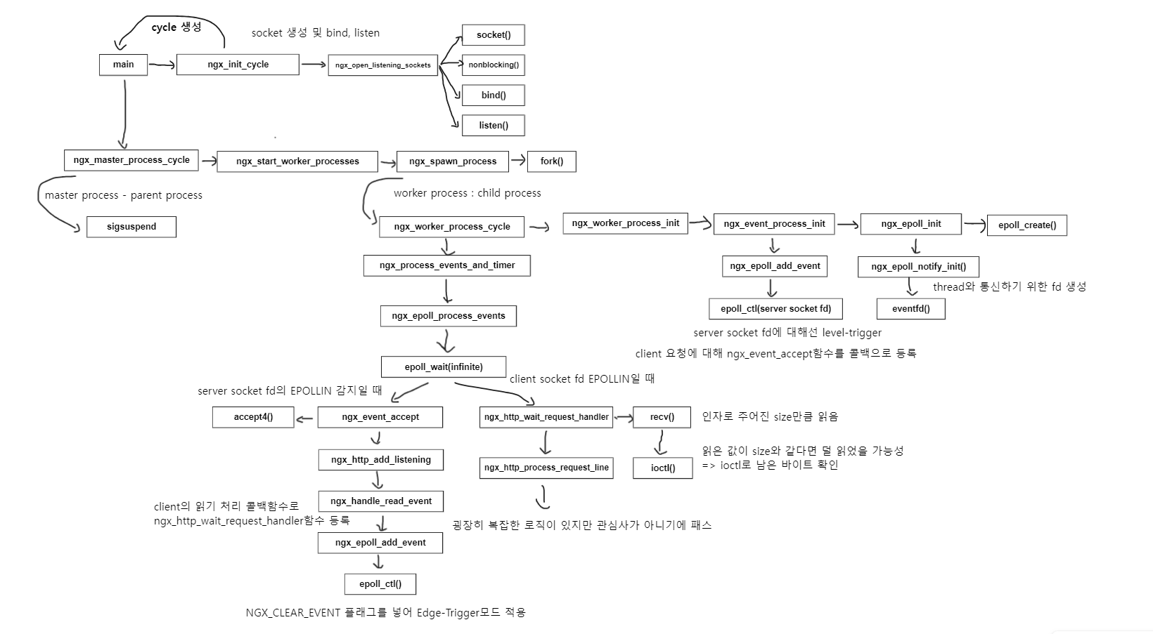
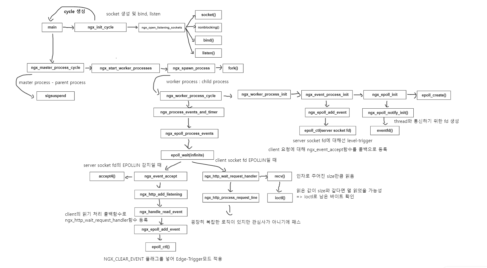
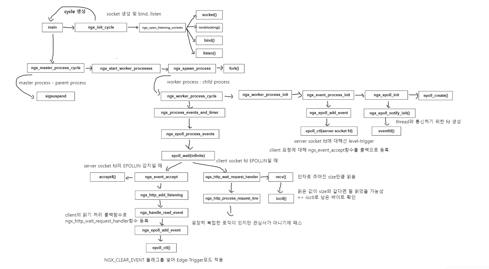
지금까지의 내용을 그림으로 표현하면 아래와 같다.
epoll_create, epoll_ctl, epoll_wait
지금까지의 정리는 nginx Multi-Process의 동작방식을 추구하며 master process는 각종 컨피그 파일 파싱 및 모듈 초기화 소켓 생성 및 바인드 진행을 한며 worker process에서 개별적인 event driven을 하는 것을 알 수 있다.
좀 더 자세히 알기위해 epoll_create에 breakpoint을 걸고 run한다.
pwndbg> b* epoll_create
pwndbg> c
pwndbg> bt
#0 epoll_create () at ../sysdeps/unix/syscall-template.S:120
#1 0x00005555555a794d in ngx_epoll_init (cycle=0x5555556fba30, timer=<optimized out>) at src/event/modules/ngx_epoll_module.c:330
#2 0x000055555559be25 in ngx_event_process_init (cycle=0x5555556fba30) at src/event/ngx_event.c:672
#3 0x00005555555a59df in ngx_worker_process_init (cycle=cycle@entry=0x5555556fba30, worker=<optimized out>) at src/os/unix/ngx_process_cycle.c:893
#4 0x00005555555a5b30 in ngx_worker_process_cycle (cycle=0x5555556fba30, data=<optimized out>) at src/os/unix/ngx_process_cycle.c:706
#5 0x00005555555a4093 in ngx_spawn_process (cycle=cycle@entry=0x5555556fba30, proc=proc@entry=0x5555555a5b0a <ngx_worker_process_cycle>, data=data@entry=0x0, name=name@entry=0x55555565c3aa "worker process", respawn=respawn@entry=-3) at src/os/unix/ngx_process.c:199
#6 0x00005555555a536f in ngx_start_worker_processes (cycle=cycle@entry=0x5555556fba30, n=1, type=type@entry=-3) at src/os/unix/ngx_process_cycle.c:344
#7 0x00005555555a655e in ngx_master_process_cycle (cycle=cycle@entry=0x5555556fba30) at src/os/unix/ngx_process_cycle.c:130
#8 0x000055555557a509 in main (argc=argc@entry=1, argv=argv@entry=0x7fffffffe678) at src/core/nginx.c:384
callstack이 많아 보이지만 사실 worker process는 ngx_worker_process_cycle부터 실행되기에 여기서부터 보면 된다.
// nginx_process_cycle.c
static void
ngx_worker_process_cycle(ngx_cycle_t *cycle, void *data)
{
...
ngx_worker_process_init(cycle, worker);
...
}
ngx_worker_process_cycle함수는 내부적으로 ngx_worker_process_init함수를 호출한다.
해당 함수를 통해서 process의 각종 초기화 작업을 진행한다. 관심가질 부분은 event 초기화 부분이다.
static void
ngx_worker_process_init(ngx_cycle_t *cycle, ngx_int_t worker)
{
...
for (i = 0; cycle->modules[i]; i++) {
if (cycle->modules[i]->init_process) {
if (cycle->modules[i]->init_process(cycle) == NGX_ERROR) {
/* fatal */
exit(2);
}
}
}
...
}
module들의 init_process를 호출하는데 모듈중에 event driven관련 모듈은 아래와 같이 정의되어있다.
// ngx_module.h
struct ngx_module_s {
ngx_uint_t ctx_index;
ngx_uint_t index;
char *name;
ngx_uint_t spare0;
ngx_uint_t spare1;
ngx_uint_t version;
const char *signature;
void *ctx;
ngx_command_t *commands;
ngx_uint_t type;
ngx_int_t (*init_master)(ngx_log_t *log);
ngx_int_t (*init_module)(ngx_cycle_t *cycle);
ngx_int_t (*init_process)(ngx_cycle_t *cycle);
ngx_int_t (*init_thread)(ngx_cycle_t *cycle);
void (*exit_thread)(ngx_cycle_t *cycle);
void (*exit_process)(ngx_cycle_t *cycle);
void (*exit_master)(ngx_cycle_t *cycle);
uintptr_t spare_hook0;
uintptr_t spare_hook1;
uintptr_t spare_hook2;
uintptr_t spare_hook3;
uintptr_t spare_hook4;
uintptr_t spare_hook5;
uintptr_t spare_hook6;
uintptr_t spare_hook7;
};
// ngx_event.c
ngx_module_t ngx_event_core_module = {
NGX_MODULE_V1,
&ngx_event_core_module_ctx, /* module context */
ngx_event_core_commands, /* module directives */
NGX_EVENT_MODULE, /* module type */
NULL, /* init master */
ngx_event_module_init, /* init module */
ngx_event_process_init, /* init process */
NULL, /* init thread */
NULL, /* exit thread */
NULL, /* exit process */
NULL, /* exit master */
NGX_MODULE_V1_PADDING
};
즉 init_process 함수포인터는 ngx_event_process_init함수를 호출하는 것을 의미한다.
// nginx_event.c
static ngx_int_t
ngx_event_process_init(ngx_cycle_t *cycle)
{
...
module = cycle->modules[m]->ctx;
if (module->actions.init(cycle, ngx_timer_resolution) != NGX_OK) {
/* fatal */
exit(2);
}
...
rev = c->read;
...
rev->handler = (c->type == SOCK_STREAM) ? ngx_event_accept
: ngx_event_recvmsg;
...
if (ngx_add_event(rev, NGX_READ_EVENT, 0) == NGX_ERROR) {
return NGX_ERROR;
}
...
}
해당 함수 내부에는 module→actions.init를 호출하는데 이는 아래와 같이 정의되어있다.
// nginx_event.h
typedef struct {
ngx_int_t (*add)(ngx_event_t *ev, ngx_int_t event, ngx_uint_t flags);
ngx_int_t (*del)(ngx_event_t *ev, ngx_int_t event, ngx_uint_t flags);
ngx_int_t (*enable)(ngx_event_t *ev, ngx_int_t event, ngx_uint_t flags);
ngx_int_t (*disable)(ngx_event_t *ev, ngx_int_t event, ngx_uint_t flags);
ngx_int_t (*add_conn)(ngx_connection_t *c);
ngx_int_t (*del_conn)(ngx_connection_t *c, ngx_uint_t flags);
ngx_int_t (*notify)(ngx_event_handler_pt handler);
ngx_int_t (*process_events)(ngx_cycle_t *cycle, ngx_msec_t timer,
ngx_uint_t flags);
ngx_int_t (*init)(ngx_cycle_t *cycle, ngx_msec_t timer);
void (*done)(ngx_cycle_t *cycle);
} ngx_event_actions_t;
각 함수포인터별로 어떤 함수들이 등록되어 있는지 gdb를 통해서 알 수 있다.
pwndbg> p *module
$1 = {
name = 0x5555556ad9f0 <epoll_name>,
create_conf = 0x5555555a8244 <ngx_epoll_create_conf>,
init_conf = 0x5555555a7162 <ngx_epoll_init_conf>,
actions = {
add = 0x5555555a75bd <ngx_epoll_add_event>,
del = 0x5555555a745c <ngx_epoll_del_event>,
enable = 0x5555555a75bd <ngx_epoll_add_event>,
disable = 0x5555555a745c <ngx_epoll_del_event>,
add_conn = 0x5555555a7364 <ngx_epoll_add_connection>,
del_conn = 0x5555555a7252 <ngx_epoll_del_connection>,
notify = 0x5555555a81d0 <ngx_epoll_notify>,
process_events = 0x5555555a7d83 <ngx_epoll_process_events>,
init = 0x5555555a77f4 <ngx_epoll_init>,
done = 0x5555555a718c <ngx_epoll_done>
}
}
즉, init함수 포인터는 ngx_epoll_init함수를 호출하는 것을 알 수 있다.
만약 gdb가 아닌 소스코드에서 찾고싶다면 아래와 같이 정의되어있다.
// nginx_epoll_module.c
static ngx_event_module_t ngx_epoll_module_ctx = {
&epoll_name,
ngx_epoll_create_conf, /* create configuration */
ngx_epoll_init_conf, /* init configuration */
{
ngx_epoll_add_event, /* add an event */
ngx_epoll_del_event, /* delete an event */
ngx_epoll_add_event, /* enable an event */
ngx_epoll_del_event, /* disable an event */
ngx_epoll_add_connection, /* add an connection */
ngx_epoll_del_connection, /* delete an connection */
#if (NGX_HAVE_EVENTFD)
ngx_epoll_notify, /* trigger a notify */
#else
NULL, /* trigger a notify */
#endif
ngx_epoll_process_events, /* process the events */
ngx_epoll_init, /* init the events */
ngx_epoll_done, /* done the events */
}
};
// nginx_epoll_module.c
static ngx_int_t
ngx_epoll_init(ngx_cycle_t *cycle, ngx_msec_t timer)
{
...
ep = epoll_create(cycle->connection_n / 2);
...
if (ngx_epoll_notify_init(cycle->log) != NGX_OK) {
ngx_epoll_module_ctx.actions.notify = NULL;
}
...
}
ngx_epoll_init함수는 내부적으로 epoll_create함수를 호출하여 epoll instance를 생성한다.
이 때 ep는 해당 파일내에서 static 변수로서 선언되어있다.
// nginx_epoll_module.c
static int ep = -1;
static struct epoll_event *event_list;
static ngx_uint_t nevents;
그리고 연이어 ngx_epoll_notify_init함수를 호출하는데 내부적으로 eventfd함수를 호출한다. 해당함수는 프로세스끼리 통신을 진행하는 IPC인데 왜 사용하는지 정확히 분석을 덜하였으나 추측으로는 worker process내에서도 IO작업을 발생하면 thread pool을 통해서 thread를 사용한다. 이 때 thread 제어를 위해 사용하는 것으로 추측하고 있다.
그리고 다시 ngx_event_process_init함수로 돌아와서 rev→handler에 클라이언트가 연결을 요청했을 때 어떤 함수를 실행시킬 지에 대한 함수포인터를 지정한다.
즉, 클라이언트의 요청이 있다면 ngx_event_accept함수를 호출한다 만약 UDP라면 ngx_event_recvmsg함수를 호출한다.
그리고 ngx_event_process_init 함수를 계속 진행하면 ngx_add_evnet 매크로 함수를 호출하는데 이는 아래와 같이 정의되어있다.
#define ngx_add_event ngx_event_actions.add
이는 이전에 정의했던 ngx_epoll_add_event함수이다.
그리고 인자를 순서대로 rev, NGX_READ_EVENT, 0 이라는 값을 넘긴다. 순서대로 설명하자면
rev:ngx_event_s구조체로 각종 이벤트에 대한truefalse값을 가지고 있고 콜백함수가 등록되어있음NGX_READ_EVENT:read event에 대한 처리0:events플래그 뒤에 합산할 값이다.0은EPOLLLT값을 의미한다. 추후client socket fd에 대해서는NGX_CLEAR_EVENT값을 넣는데 이는EPOLLET의 값을 지닌다.
// nginx_epoll_module.c
static ngx_int_t
ngx_epoll_add_event(ngx_event_t *ev, ngx_int_t event, ngx_uint_t flags)
{
int op;
uint32_t events, prev;
ngx_event_t *e;
ngx_connection_t *c;
struct epoll_event ee;
c = ev->data;
events = (uint32_t) event;
if (event == NGX_READ_EVENT) {
e = c->write;
prev = EPOLLOUT;
#if (NGX_READ_EVENT != EPOLLIN|EPOLLRDHUP)
events = EPOLLIN|EPOLLRDHUP;
#endif
} else {
e = c->read;
prev = EPOLLIN|EPOLLRDHUP;
#if (NGX_WRITE_EVENT != EPOLLOUT)
events = EPOLLOUT;
#endif
}
if (e->active) {
op = EPOLL_CTL_MOD;
events |= prev;
} else {
op = EPOLL_CTL_ADD;
}
#if (NGX_HAVE_EPOLLEXCLUSIVE && NGX_HAVE_EPOLLRDHUP)
if (flags & NGX_EXCLUSIVE_EVENT) {
events &= ~EPOLLRDHUP;
}
#endif
ee.events = events | (uint32_t) flags;
ee.data.ptr = (void *) ((uintptr_t) c | ev->instance);
ngx_log_debug3(NGX_LOG_DEBUG_EVENT, ev->log, 0,
"epoll add event: fd:%d op:%d ev:%08XD",
c->fd, op, ee.events);
if (epoll_ctl(ep, op, c->fd, &ee) == -1) {
ngx_log_error(NGX_LOG_ALERT, ev->log, ngx_errno,
"epoll_ctl(%d, %d) failed", op, c->fd);
return NGX_ERROR;
}
ev->active = 1;
#if 0
ev->oneshot = (flags & NGX_ONESHOT_EVENT) ? 1 : 0;
#endif
return NGX_OK;
}
내부적으로 epoll_ctl함수를 호출하여 이전에 socket()함수를 호출하여 만들어낸 server socket fd를 관심FD로 등록한다.
재밋게도 server socket fd에 대해서는 즉, 연결 요청에대해서는 Edge Trigger 방식이 아닌 Level-Trigger방식을 채택한다.
디버깅과정에서 events값을 찍어보면 8193이 나옴 (EPOLLIN | EPOLLRDHUP )
오해할 수 있기에 지금 말하자면 client socket fd에 대해서만 EPOLLET 플래그를 넣은 Edge Trigger 방식을 채택한다.
server socket fd를 epoll_ctl하는 과정에서 events값을 확인해보면 8193인데 EPOLLET 플래그가 포함되지 않은 값이다.
pwndbg> p ee
$8 = {
events = 8193,
data = {
ptr = 0x7ffff77e1010,
fd = -142733296,
u32 = 4152234000,
u64 = 140737345622032
}
}
client socket fd를 epoll_ctl하는 과정에서 events값은 2147491841인데 이는 EPOLLET 플래그가 포함된 값이다.
pwndbg> p ee
$11 = {
events = 2147491841,
data = {
ptr = 0x7ffff77e11e0,
fd = -142732832,
u32 = 4152234464,
u64 = 140737345622496
}
}
또 재밋는점은 epoll_event structure에서 union으로 둘러쌓인 ptr을 사용한다는 것이다.
ee.data.ptr = (void *) ((uintptr_t) c | ev->instance);
ptr에 connection 구조체 값을 넣어서 알림받은 특정 fd와 ptr에 담긴 데이터를 연결해서 핸들러함수를 호출하는 용도로 사용한다.
마지막으로 epoll_wait 부분에 breakpoint을 찍어보면 아래와 같은 callstack이 생성된다.
pwndbg> b* epoll_wait
pwndbg> r
pwndbg> c
pwndbg> bt
#0 epoll_wait (epfd=8, events=0x555555708a20, maxevents=512, timeout=timeout@entry=-1) at ../sysdeps/unix/sysv/linux/epoll_wait.c:28
#1 0x00005555555a7dc2 in ngx_epoll_process_events (cycle=0x5555556fba30, timer=18446744073709551615, flags=1) at src/event/modules/ngx_epoll_module.c:800
#2 0x000055555559c61e in ngx_process_events_and_timers (cycle=cycle@entry=0x5555556fba30) at src/event/ngx_event.c:248
#3 0x00005555555a5c26 in ngx_worker_process_cycle (cycle=0x5555556fba30, data=<optimized out>) at src/os/unix/ngx_process_cycle.c:721
#4 0x00005555555a4093 in ngx_spawn_process (cycle=cycle@entry=0x5555556fba30, proc=proc@entry=0x5555555a5b0a <ngx_worker_process_cycle>, data=data@entry=0x0, name=name@entry=0x55555565c3aa "worker process", respawn=respawn@entry=-3) at src/os/unix/ngx_process.c:199
#5 0x00005555555a536f in ngx_start_worker_processes (cycle=cycle@entry=0x5555556fba30, n=1, type=type@entry=-3) at src/os/unix/ngx_process_cycle.c:344
#6 0x00005555555a655e in ngx_master_process_cycle (cycle=cycle@entry=0x5555556fba30) at src/os/unix/ngx_process_cycle.c:130
#7 0x000055555557a509 in main (argc=argc@entry=1, argv=argv@entry=0x7fffffffe678) at src/core/nginx.c:384
worker process이니 ngx_worker_process_cycle부터 보면된다.
// nginx_process_cycle.c
static void
ngx_worker_process_cycle(ngx_cycle_t *cycle, void *data)
{
...
ngx_process_events_and_timers(cycle);
...
}
내부적으로 ngx_process_events_and_timers함수를 호출하며 해당 함수는 ngx_process_events 매크로 함수를 호출한다.
// ngx_event.c
void
ngx_process_events_and_timers(ngx_cycle_t *cycle)
{
...
(void) ngx_process_events(cycle, timer, flags);
...
}
매크로 함수의 정의는 아래와 같다.
#define ngx_process_events ngx_event_actions.process_events
이는 이전에 정의한 함수포인터와 연결된다.
즉, ngx_epoll_process_events함수를 호출하는 것을 알 수 있다.
// nginx_event_module.c
static ngx_int_t
ngx_epoll_process_events(ngx_cycle_t *cycle, ngx_msec_t timer, ngx_uint_t flags)
{
...
events = epoll_wait(ep, event_list, (int) nevents, timer);
...
}
ngx_epoll_process_events함수는 내부적으로 epoll_wait함수를 호출하여 관심FD들의 반응을 대기한다. 이때 timer는 무한이다.
지금까지의 과정을 그림으로 표현하면 아래와 같다.
accept(), read()
이제 마지막으로 해결해야할 부분은 2가지이다. 아래 두 가지의 경우를 파악한다면 nginx의 이벤트 처리 구조를 파악하는것과 같다.
- 알림받은
fd가server socket fd라면? - 알림받은
fd가client socket fd라면?
나열된 부분의 entry point는 epoll_wait에서 이벤트알림이 등록된 시점부터이다.
// ngx_epoll_module.c
static ngx_int_t
ngx_epoll_process_events(ngx_cycle_t *cycle, ngx_msec_t timer, ngx_uint_t flags)
{
...
events = epoll_wait(ep, event_list, (int) nevents, timer);
...
for (i = 0; i < events; i++) {
c = event_list[i].data.ptr;
instance = (uintptr_t) c & 1;
c = (ngx_connection_t *) ((uintptr_t) c & (uintptr_t) ~1);
rev = c->read;
...
revents = event_list[i].events;
...
if ((revents & EPOLLIN) && rev->active) {
...
rev->ready = 1;
rev->available = -1;
...
rev->handler(rev);
...
}
wev = c->write;
if ((revents & EPOLLOUT) && wev->active) {
...
wev->ready = 1;
#if (NGX_THREADS)
wev->complete = 1;
#endif
...
wev->handler(wev);
...
}
}
...
}
해당 함수의 길이가 크기때문에 중요하지 않다고 판단한 부분은 잘라냈다.
클라이언트가 wget 명령어를 통해 서버에 접근을 했을 때 events값에 1이 반환될것이다. 그리고 처음 접속이라면 connect이기 때문에 event_list에는 server socket fd가 들어있을 것이다.
➜ test wget http://127.0.0.1:80
--2023-07-21 14:51:15-- (try: 2) http://127.0.0.1/
Connecting to 127.0.0.1:80... connected.
HTTP request sent, awaiting response...
pwndbg> p *(ngx_connection_t*)event_list->data->ptr
$11 = {
data = 0x0,
read = 0x555555721e10,
write = 0x555555739e20,
fd = 6,
recv = 0x0,
send = 0x0,
recv_chain = 0x0,
send_chain = 0x0,
listening = 0x5555556fc0e8,
type = 1,
sockaddr = 0x0,
socklen = 0,
buffer = 0x0,
queue = {
prev = 0x0,
next = 0x0
},
reusable = 0,
close = 0,
sendfile = 0,
}
이 때 ptr은 epoll_ctl하면서 등록한 epoll_event.data.ptr이다. 그렇게하면 epoll_wait를 통해 값이 반환될 때 등록된 ptr이 반환된다. 이 때 ptr의 값은 ngx_connection_t 구조체이다.
fd의 값은 server socket fd인 6으로 세팅되어있다.
또 read 포인터는 이전 ngx_event_process_init함수에서 설정을 진행했다. 어떤 값으로 세팅했는지 gdb에서 확인하기 위해서는 아래의 명령어가 필요하다.
pwndbg> set $x=(ngx_connection_t*)event_list->data->ptr
pwndbh> set $y = (ngx_event_t*)$x->read
pwndbg> p *$y
$14 = {
data = 0x7ffff77e1010,
write = 0,
accept = 1,
instance = 0,
active = 1,
disabled = 0,
ready = 0,
oneshot = 0,
complete = 0,
eof = 0,
error = 0,
deferred_accept = 0,
pending_eof = 0,
posted = 0,
closed = 0,
available = 0,
handler = 0x55555559cffb <ngx_event_accept>,
queue = {
prev = 0x0,
next = 0x0
}
}
이전에 등록한 핸들러함수 ngx_event_accept이 등록되어 있는 것을 알 수 있다.
이제 코드를 gdb의 n 명령어를 통해서 차례대로 실행을 진행해본다.
// ngx_epoll_module.c
// ngx_epoll_process_events()
c = event_list[i].data.ptr;
instance = (uintptr_t) c & 1;
c = (ngx_connection_t *) ((uintptr_t) c & (uintptr_t) ~1);
rev = c->read;
이부분에서 이전에 epoll_ctl로 등록한 ptr(ngx_connection_t) 구조체를 포인터 변수 c에 대입한다.
그리고 포인터 변수 rev에 c→read값을 대입한다.
revents = event_list[i].events;
revents에 어떤 event가 발생했는 대입한다. 접속요청이므로 EPOLLIN 이벤트값이다. 값은 1이다.
pwndbg> p revents
$18 = 1
if ((revents & EPOLLIN) && rev->active) {
#if (NGX_HAVE_EPOLLRDHUP)
if (revents & EPOLLRDHUP) {
rev->pending_eof = 1;
}
#endif
rev->ready = 1;
rev->available = -1;
if (flags & NGX_POST_EVENTS) {
queue = rev->accept ? &ngx_posted_accept_events
: &ngx_posted_events;
ngx_post_event(rev, queue);
} else {
rev->handler(rev);
}
}
그럼 위와 같은 조건문을 통과하게 되고 등록된 handler인 ngx_event_accept함수를 호출한다.
// ngx_event_accept.c
void
ngx_event_accept(ngx_event_t *ev)
{
...
lc = ev->data;
ls = lc->listening;
...
s = accept4(lc->fd, &sa.sockaddr, &socklen, SOCK_NONBLOCK);
...
ls->handler(c);
...
}
ls에 ngx_listening_s 구조체 타입인 listening 포인터를 대입한다. 그리고 accept4함수를 통해 클라이언트의 요청을 수락하고 socket fd를 반환하는데 이를 NONBLOCK으로 설정한다.
그리고 ls→handler함수를 호출하는데 이는 아래와 같이 정의되어있다.
// ngx_http.c
static ngx_listening_t *
ngx_http_add_listening(ngx_conf_t *cf, ngx_http_conf_addr_t *addr)
{
ngx_listening_t *ls;
ls = ngx_create_listening(cf, addr->opt.sockaddr, addr->opt.socklen);
if (ls == NULL) {
return NULL;
}
ls->handler = ngx_http_init_connection;
...
}
즉, ngx_http_init_connection함수를 호출한다. 해당 함수는 클라이언트의 연결정보 및 세팅을 진행한다.
// ngx_http_request.c
void
ngx_http_init_connection(ngx_connection_t *c)
{
...
rev = c->read;
rev->handler = ngx_http_wait_request_handler;
c->write->handler = ngx_http_empty_handler;
...
if (ngx_handle_read_event(rev, 0) != NGX_OK) {
ngx_http_close_connection(c);
return;
}
...
}
EPOLLIN인 이벤트 즉, 읽기 요청이 들어왔을 때 rev→handler에 ngx_http_wait_request_handler함수를 등록한다. 이는 client socket fd에 EPOLLIN 요청이 들어왔을 때 해당 함수를 호출하도록 한다.
그리고 ngx_handle_read_event 함수 호출을 진행한다.
// ngx_event.c
ngx_int_t
ngx_handle_read_event(ngx_event_t *rev, ngx_uint_t flags)
{
...
if (ngx_event_flags & NGX_USE_CLEAR_EVENT) {
/* kqueue, epoll */
if (!rev->active && !rev->ready) {
if (ngx_add_event(rev, NGX_READ_EVENT, NGX_CLEAR_EVENT)
== NGX_ERROR)
{
return NGX_ERROR;
}
}
return NGX_OK;
}
...
}
ngx_handle_read_event함수는 내부적적으로 ngx_add_event 매크로 함수를 호출하는데 이는 이전에 정의한 ngx_add_epoll_event함수이다. NGX_READ_EVENT값을 넣어 EPOLLIN 이벤트를 설정하고 NGX_CLEAR_EVENT 매크로값을 넣는다. 이는 아래와 같이 정의되어있다.
// ngx_event.h
#define NGX_CLEAR_EVENT EPOLLET
즉, client socket fd에 대해서는 Edge-Trigger모드를 적용한다.
server socket fd에 EPOLLIN 이벤트가 감지되었을 때의 과정을 그림으로 표현하면 아래와 같다.
recv()
이제 정말로 마지막 단계인 epoll_ctl에 등록된 client socket fd의 EPOLLIN 이벤트를 어떻게 처리하냐이다.
이전에 wget명령어로 서버의 접속 요청을 진행하고 클라이언트의 요청을 수락하고 호출할 핸들러함수까지 등록을 진행하였다. 그렇기에 epoll_wait함수를 통해 반환되는 events에 대해 rev→handler는 콜백으로 등록된 ngx_http_wait_request_handler함수를 호출한다.
pwndbg> p *rev
$5 = {
data = 0x7ffff77e11e0,
write = 0,
accept = 0,
active = 1,
ready = 0,
complete = 0,
eof = 0,
error = 0,
pending_eof = 0,
closed = 0,
available = 0,
handler = 0x5555555c4e33 <ngx_http_wait_request_handler>,
}
// ngx_http_request.c
static void
ngx_http_wait_request_handler(ngx_event_t *rev)
{
...
b = c->buffer;
if (b == NULL) {
b = ngx_create_temp_buf(c->pool, size);
if (b == NULL) {
ngx_http_close_connection(c);
return;
}
c->buffer = b;
}
...
n = c->recv(c, b->last, size);
...
rev->handler = ngx_http_process_request_line;
ngx_http_process_request_line(rev);
...
}
ngx_http_wait_request_handler 콜백함수는 버퍼를 생성하고 클라이언트의 요청 데이터를 읽고 읽은 값을 기반으로 ngx_http_process_request_line함수를 호출하여 처리한다.
c→recv에 등록된 핸들러는 ngx_unix_recv함수이다.
pwndbg> p *c->recv
$6 = {ssize_t (ngx_connection_t *, u_char *, size_t)} 0x5555555a19fd <ngx_unix_recv>
ngx_unix_recv함수 내부는 아래와 같다.
// ngx_recv.c
ssize_t
ngx_unix_recv(ngx_connection_t *c, u_char *buf, size_t size)
{
...
do {
n = recv(c->fd, buf, size, 0);
ngx_log_debug3(NGX_LOG_DEBUG_EVENT, c->log, 0,
"recv: fd:%d %z of %uz", c->fd, n, size);
if (n == 0) {
rev->ready = 0;
rev->eof = 1;
#if (NGX_HAVE_KQUEUE)
/*
* on FreeBSD recv() may return 0 on closed socket
* even if kqueue reported about available data
*/
if (ngx_event_flags & NGX_USE_KQUEUE_EVENT) {
rev->available = 0;
}
#endif
return 0;
}
if (n > 0) {
#if (NGX_HAVE_FIONREAD)
if (rev->available >= 0) {
rev->available -= n;
/*
* negative rev->available means some additional bytes
* were received between kernel notification and recv(),
* and therefore ev->ready can be safely reset even for
* edge-triggered event methods
*/
if (rev->available < 0) {
rev->available = 0;
rev->ready = 0;
}
ngx_log_debug1(NGX_LOG_DEBUG_EVENT, c->log, 0,
"recv: avail:%d", rev->available);
} else if ((size_t) n == size) {
if (ngx_socket_nread(c->fd, &rev->available) == -1) {
n = ngx_connection_error(c, ngx_socket_errno,
ngx_socket_nread_n " failed");
break;
}
ngx_log_debug1(NGX_LOG_DEBUG_EVENT, c->log, 0,
"recv: avail:%d", rev->available);
}
#endif
#if (NGX_HAVE_EPOLLRDHUP)
if ((ngx_event_flags & NGX_USE_EPOLL_EVENT)
&& ngx_use_epoll_rdhup)
{
if ((size_t) n < size) {
if (!rev->pending_eof) {
rev->ready = 0;
}
rev->available = 0;
}
return n;
}
#endif
if ((size_t) n < size
&& !(ngx_event_flags & NGX_USE_GREEDY_EVENT))
{
rev->ready = 0;
}
return n;
}
err = ngx_socket_errno;
if (err == NGX_EAGAIN || err == NGX_EINTR) {
ngx_log_debug0(NGX_LOG_DEBUG_EVENT, c->log, err,
"recv() not ready");
n = NGX_AGAIN;
} else {
n = ngx_connection_error(c, err, "recv() failed");
break;
}
} while (err == NGX_EINTR);
...
}
n = recv(c->fd, buf, size, 0);
부분에서 client socket fd로 부터 값을 size만큼 읽어들이는데 통상 size 값은 1024값이다. level-trigger라면 상관없지만 edge-trigger모드이기 때문에 모든 데이터를 다 읽어 들여야 하기때문에 size값을 48로 바꿔보았다. 통상적으로 index.html파일을 요청하는데 124바이트 정도 소모된다.
pwndbg> p size
$8 = 1024
pwndbg> set size=48
반환되는 n이 size보다 작다면 client의 모든 데이터를 다 읽었다고 봐도 된다. 하지만 n이 size와 같다면 두 가지의 생각이든다.
첫 번째로는 정말로 size와 같은 요청길이일때
두 번째로는 size만큼 읽었는데 뒤에 요청값이 더 있을 때
이러한 경우의 수를 확인하기 위해 ngxin는 아래와 같은 루틴을 사용한다.
else if ((size_t) n == size) {
if (ngx_socket_nread(c->fd, &rev->available) == -1) {
n = ngx_connection_error(c, ngx_socket_errno,
ngx_socket_nread_n " failed");
break;
}
ngx_log_debug1(NGX_LOG_DEBUG_EVENT, c->log, 0,
"recv: avail:%d", rev->available);
}
n이 size와 같다면 ngx_soket_nread 매크로함수를 호출한다. 해당 매크로 함수는 아래와 같이 정의되어 있다.
// nginx_socket.h
#define ngx_socket_nread(s, n) ioctl(s, FIONREAD, n)
즉, ioctl함수를 호출하여 인자로 주어진 socket fd에 대해 얼마나 읽을 수 는지 rev→available 변수에 저장한다.
pwndbg> p rev->available
$11 = 76
해당 함수를 진행하고 rev→available변수에 남은 바이트 76이 저장된 것을 알 수 있다. 그리고 해당 함수를 빠져나와 ngx_http_process_request_line함수에서 uri, header등을 파싱을 진행한다. 만약 파싱이 제대로 되지않았다면 각 담당 함수에서 ngx_unit_recv함수를 자체적으로 호출하여 남은 바이트만큼 값을 읽어들인다.
사실 요청 헤더 및 본문을 처리하는 과정은 굉장히 복잡하게 구성되어있지만 이벤트 루프의 구성을 분석하는데 초점을 맞추었기에 패스합니다…!
여기까지의 과정을 그림으로 표현하면 아래와 같다.
전체적인 프로세스

요약
nginx같은 경우에는 역사깊고 굉장히 큰 프로젝트이기 때문에 분석에 앞서 틀린부분이나 놓친 부분이 있을 수 있습니다.
레퍼런스
'Network' 카테고리의 다른 글
| NIC에서 수신한 패킷이 USERSPACE로 전송되는 과정 (0) | 2023.07.11 |
|---|---|
| BPF(BSD Packet FIlter) 자세히 알기 (0) | 2023.07.11 |
| epoll 관련 깨알 지식 (0) | 2023.03.16 |
| ICMP를 위한 NAT의 동작 요구사항 with RFC 5508 (0) | 2023.01.20 |